4月1日,各家放榜。以下是小编截至发稿之前的数据统计,附送一季度数据及全年目标。

问界3月交付量达到31727台,其中问界M9交付6243辆,如愿成为50万元牌桌新贵,步步紧逼宝马X5。同一天,问界传出降价信息,问界M7起步价来到22.98万。把之前的买赠权益折现,直接拉低价格门槛,问界二季度抢销量,出手老辣!理想哪里跟得起?

被问界压制后,理想不再发布周销量——最喜欢显摆排名的碎碎嘴,终于放弃了这种营销传播。3月28日,小米SU7上市,酝酿三年,热辣滚烫,当之无愧成为车圈流量王,四面八方的爹味审判涌向雷布斯和保时米,也算帮李想解了围。如今,关于小米SU7的各种报道铺天盖地、连绵不绝,可以预测,这波营销势能绝非昙花一现,它的报价让不少友商坐不住。

除了增程路线的问界,主打纯电路线的极氪、蔚来、阿维塔都做出了反应。4月1日,极氪007强调800V平台,发布后驱增强版,价格来到20.99万,虽然去年12月份上市起售价就是20.99万(应该不是小编幻觉,大家可以查一下),但此时再炒一波,针对性强,传播效果更好;而擅长不降价促销的蔚来,在3月刚调整完Baas政策后,又针对油车用户额外追加了10000元的选装基金补贴。3月底,阿维塔12焕新2024款,价格更低,还要退还之前老用户购买高阶智驾的钱,没买的就直接送!相比而言,阿维塔的让利更直接。

电动车都这么舍得出血么?3月,各家密集公布2023年财报。抛开一些“车二代”不谈,曾经的新势力三剑客“蔚小理”中,仅只有理想取得创业以来的首次盈利,是特斯拉、比亚迪之后,全球范围内第三家挣到钱的新能源车企。
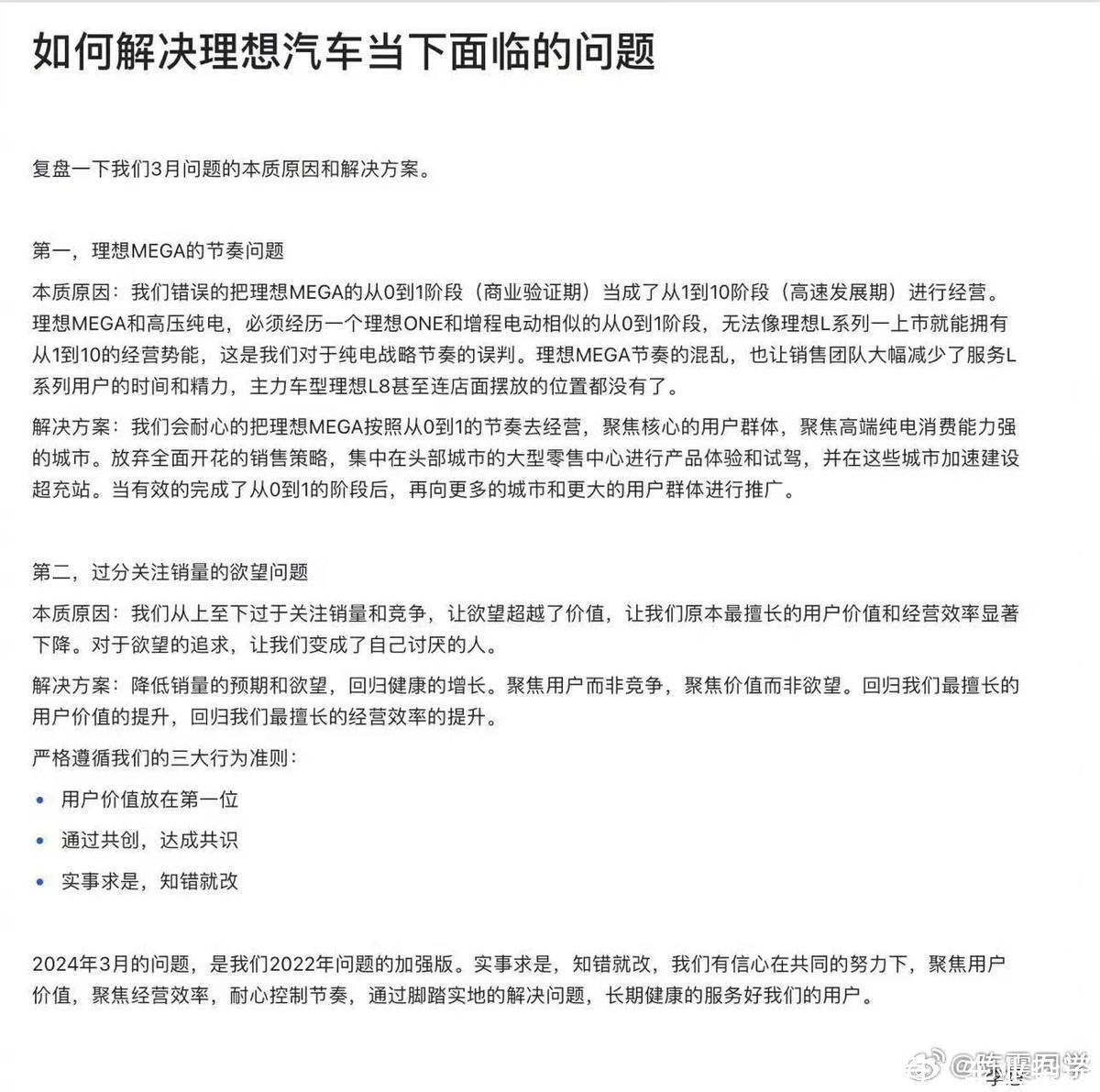
理想的王者荣耀还能延续到2024年么?要拿光明反击黑暗的李想,在内部信中(网上流传)非常及时反思了MEGA的节奏问题,清晰划分了【0-1阶段的商业验证期】和【1-10阶段的高速发展期】,称要拿出更多耐心,克制销量竞争的欲望。2024年,理想给自己定下的目标是80万台;在内部信中,李想提到要“降低销量的预期和欲望,回归健康的增长”。

MEGA让理想重新操练0-1,而新霸主问界在打破产能瓶颈后急速增长,享受着1-10的飞跃快感。谈问界,必谈华为,尽管赛力斯不太喜欢。
3月29日,华为公布了年报,2023年全球营收重回7000亿以上,创下自美国制裁以来的新高,可谓振奋人心。其中,智能汽车解决方案BU领涨,同比增长128.1%,实现销售收入47亿元。3月中旬,余承东在中国电动汽车百人会论坛(2024)上透露,车BU业务将从今年4月开始扭亏为盈,比预期的2025年提前了不少。一直强调不造车的华为,终于靠汽车挣到钱了。而车圈大佬纷纷意识到,有些东西靠自研,根本卷不动,索性选择和华为握手。打不过就加入,不要和利益过不去。

回顾小米SU7上市发布会那一波造势,何小鹏预祝,李斌抬桩,想想还是酸楚。3月25日,小鹏P7i 702 Max鹏翼版上市,大部分人都不会为这份招摇买单,新车注定只是小众款。只是说,短短两年间,小鹏P7的价格掉到这个份上,令人唏嘘。
就当大伙以为,小鹏折腾完降本增效和海外布局会消停一阵时,小鹏宣布:将面向10-15万级别市场推出新品牌,并在北京车展上发布。何小鹏透露,新车将在三季度上市和交付,并且有信心成为A级纯电市场最亮眼的爆款。不少网友觉得,如今小鹏已经不算高端了,有必要再整一个新品牌扎入低端么?

这番论调,是有参考的。蔚来,坚守高端造车之梦已十年,第二品牌阿尔卑斯的风也吹了三年,今年3月终于定名“乐道”,5月发布。如此洋气的新势力,本是西风东渐,最后命名还是践行了“阖家欢乐,持家有道”,倒是颇有喜感。财报显示,蔚来2023年总营收创历史新高(556.2亿元),净亏损也是历史新高(207.2亿元)。第二品牌能否助力蔚来持家有道,尽快上岸?难说。

当然,即便不靠“乐道”,眼下的蔚来也比之前清醒务实很多。产品营销策略上,推出全新电池租用方案,进一步降低意向用户的购车门槛和用车成本,并下调了一季度交付预期(事实上,3月仍实现同比环比双增长);发展战略上,借助补能体系优势拓宽朋友圈。3月,蔚来和吉利汽车达成充电网络互联互通、和中安能源达成合作协议。此前,还包括南方储能科技、安徽几大能源单位等,均成为了蔚来的合作伙伴……李斌的造车叙事已经进入了新篇章。

新势力的大事包括但不仅限于以上,这份“串烧”对于诸多普通消费者而言不过是笑料谈资罢了,但随着各位大咖不断借助互联网的力量营销造势,越来越多的流量会涌向变幻莫测的汽车圈。很多时候,我们会恍惚,哪有那么多有钱人?没事就去买车?
友情提示
本站部分转载文章,皆来自互联网,仅供参考及分享,并不用于任何商业用途;版权归原作者所有,如涉及作品内容、版权和其他问题,请与本网联系,我们将在第一时间删除内容!
联系邮箱:1042463605@qq.com